搜球网,足球篮球即时在线直播
国际足球新闻 篮球新闻资讯 综合新闻资讯 综合新闻资讯 数据分析
国际   西甲   英超   意甲
国内   中超   国足   比分
 赛事直播    NBA   姚明
CBA   湖人   小牛   蓝彩
综合   田径   排球   台球
乒乓球   羽毛球   花花体坛
 足球比分    足彩   单场
篮球比分   盘口   前瞻
您当前位置:搜球网 >> 足球 >> 国内足球 >> 中超

中超争冠悬念"人为"倾斜?马尔康停赛1场 泰山不战3-0

2023/1/6 16:58:29  来源:搜球网  浏览:3306

今天,中超联赛正式宣布,原定于12月27日举行的三场中超联赛第33轮,由于球队弃权,直接判断对手3-0获胜,其中一场是山东泰山VS梅州客家,梅州申请弃权,泰山3-0获胜。这样,在中超冠军形势极度紧密的情况下,山东士兵赢得了3分,但也赢得了3个净胜球,场比赛在积分榜上领先3分,三镇净胜球差距只有3个。

在最后一轮的中超联赛中,赢得冠军的山东泰山和武汉都输了,山东泰山0-2输给了上海港,武汉三镇客场0-1被成都成都击败,两队在比赛中都遇到了非常有争议的决定。

在山东与海港的比赛中,陈浦下半场曾为山东扳平比分,但被罚越位无效,但被罚越位。VAR没有明确的越位镜头,赛后山东队官员围攻裁判张磊。

在三镇与成都的比赛中,费利佩在第92分钟进球。在他接球射门之前,有一个明显的高准翼碰撞动作。严格来说,他的进球可以无效;补时阶段第5分钟,三镇任意球位置不错,马尔康直接射门,球在成都球员刘涛手中弹出底线。从视频回放来看,成都球员确实是手球,但石没有点球。从知情人士那里了解到,当天执法的比赛都是VAR,一致认为没有手球。

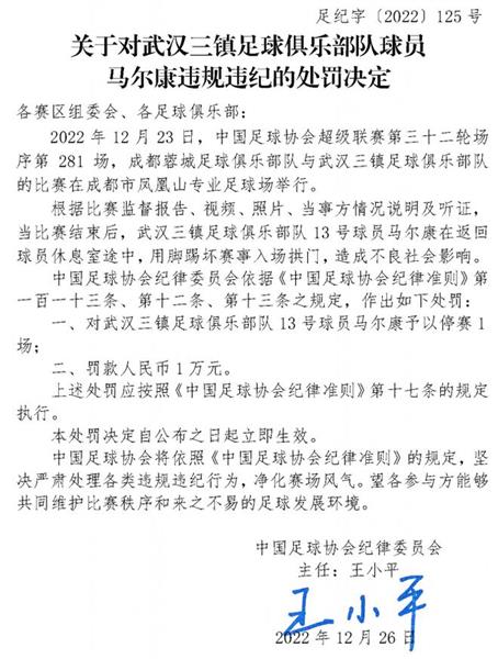
以这种方式输掉比赛后,三镇前锋马尔康在回更衣室的路上踢了比赛的拱门。中国足协今天正式宣布了对马尔康的处罚,停赛一场,罚款1万元。

马尔康被停赛1场

马尔康被停赛一场

据了解,三镇在与成都比赛后与中国足协有关方面进行了沟通,并承认了自己的错误态度非常真诚,但这并没有让马尔康免于被罚。

目前,马尔康已进27球,在射手榜上排名第一,是三镇前锋的头号杀手,他的缺席是三镇的巨大损失。

第33轮,三镇将在主场迎战浙江队,浙江队目前排名第三,很有希望影响亚冠名额,在两队第一回合,浙江队赢了,所以对三镇来说,这是一场艰苦的战斗,如果不能赢,冠军可能会消失,这将是本赛季领先的三镇将是一个巨大的打击。

作为冠军的直接对手,上一轮同时输球,在两轮的情况下,一支球队的对手弃权,另一支面临着艰苦的战斗,情况非常不同。

12月4日,中超第29轮,山东队和深圳队的比赛被迫推迟,补赛于12月19日举行,但当时深圳队已经无法聚集所有参赛球员。据了解,当时深圳队想放弃比赛,但没有得到官方同意。最终,年轻球员在深圳队0-8惨败,这让山东队恢复了8个净胜球,与三镇的净胜球差距缩小到5个。

要知道,如果深圳队被允许弃赛,也就是0-3负,三镇在净胜球上还是会有很大的领先地位的。在三镇和泰山同分的情况下,两队本赛季主客场1-1,净胜球很可能决定最终冠军的归属。所以,弃赛不弃赛差别很大。

对于中国足协和中超官员来说,一段时间允许球队放弃比赛,一段时间不允许放弃比赛,没有标准,在中超联赛的关键时刻,无疑发挥了非常糟糕的作用。

在中超联赛倒数第二轮,在调整球员规则的情况下,仍有许多球队放弃比赛,中超联赛的组织和管理受到外界的质疑,一些网民说:“联赛就像闹剧,笑话。”。

文章关键字:_足协_中超

推介阅读:
NBA专题 | CBA专题 | 国际足球 | 国内足球 | 综合体坛 | 指数比分
性感 足球 篮球 综合
您认为火箭能否进入季后赛?
查看
排名 球员 身价(欧元)
梅西 13051万
C罗 10876万
卡瓦尼 6526万
内马尔 6526万
格策 5982万
伊涅斯塔 5982万
苏亚雷斯 5655万
厄齐尔 5438万
法布雷加斯 5438万
浩克 5220万
阿扎尔 4894万
托马斯·穆勒 4894万
法媒分析B组形势:巴黎下一场比赛必须取胜,才能争取小组出线
法媒分析B组形势
罗马诺丨米兰准备正式报价扎卡
罗马诺丨米兰准
·夏窗首签!官方:罗马尼亚国脚边锋米
·长春亚泰新外援到位,法国边锋洛泰已
·官方:梅州客家中场李宁加盟深圳新鹏
·上海德比后!海港的双子星 跟申花双子
·马来西亚莎阿南体育场:国足伤心地被
·津媒谈中超夏窗引援:保级军团“下血
·祖籍浙江!曝23岁华裔球员愿被归化,
·廖均健谈主场战国安:只有拿出100%的
·官方:浙江队签下罗马尼亚国脚亚历山
·中甲赛程未过半,换帅已达半
巴黎奥运会丨田径——女子跳高赛况(5)
巴黎奥运会丨田
从奥运冠军到获奖作家,赵蕊蕊:女排精神就是坚持到底
从奥运冠军到获
运球出界?还是停球走步?
运球出界?还是
她被誉为“韩国田径圈第一女神”,天赋被毁,如今踢足球当网红
她被誉为“韩国
关于我们 - 诚聘英才 - 广告服务 - 法律声明 - 合作伙伴 - 联系我们 - 友情链接 - 投诉与建议 - 网站地图
Copyright 2000-2025, 版权所有 www.soq9.com
本网资讯仅供体育爱好者浏览、参考,且仅作个人兴趣爱好、自娱之用,任何人不得用于非法用途,否则责任自负。
本网所登载广告均为广告客户的个人意见及表达方式,和本网无任何关系,本站不承担用户使用本站信息参与各项活动而产生的费用和损失。
本站呈现的所有资料均由搜球网编辑发布,版权所有,严禁窃为己作未经授权切勿转载或建立镜像。否则本站保留追究法律责任的权力。